重庆工商学校在市第九届中华职业教育创新创业大赛中再创佳绩
重庆工商学校在市第九届中华职业教育创新创业大赛中再创佳绩
近日,重庆市第九届中华职业教育创新创业大赛在万众期待中圆满收官。作为重庆职业教育领域的重要赛事,本届大赛汇聚了全市各职业院校的优秀创新创业团队,围绕产业升级、技术革新、社会服务等核心方向展开激烈角逐。重庆工商学校凭借多年来对创新创业教育的深耕细作,以及参赛团队的硬核实力与精彩表现,在众多竞争者中脱颖而出,一举斩获多个奖项,同时获评 “优秀组织奖”,用亮眼成绩彰显了学校 “以赛促教、以赛促学、以赛促创” 的育人成效,为重庆职业教育高质量发展注入了强劲动力。
自本届中华职业教育创新创业大赛启动以来,重庆工商学校高度重视、迅速部署,将赛事作为检验教学成果、培育创新人才的重要平台。学校严格遵循 “广泛动员、层层选拔、重点培育” 的原则,率先启动校级初赛与决赛,面向全体学生征集优质项目,最终吸引 64 支参赛团队踊跃报名。这些团队覆盖智能制造、数字技术、财税服务、医疗健康、智能运维等多个前沿领域,项目既贴合产业发展实际需求,又展现了青年学子的创新思维与实践能力。

为提升参赛项目质量,学校组建了由专业教师、行业专家组成的指导团队,从项目定位、技术研发、商业规划、路演展示等多个环节进行系统化辅导,帮助团队打磨细节、优化方案。经过校级赛事的严格筛选与精心培育,一批兼具创新性、实用性与市场潜力的优质项目脱颖而出,代表学校出征市级大赛。
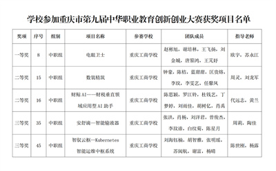
在市级决赛的舞台上,重庆工商学校的参赛学子沉着冷静、从容自信,与来自全市各职业院校的优秀团队同台竞技。他们凭借扎实的专业知识、创新的技术方案、清晰的商业逻辑和出色的现场表现,赢得了评委专家的高度认可。最终,《电眼卫士》项目凭借独特的技术优势与广阔的应用前景斩获一等奖;《数装精筑》《财鲸 AI—— 财税垂直领域应用型 AI 助手》两个项目以精准的市场定位和高效的解决方案荣获二等奖;《安舒滴 —— 智能输液器》《智驭云枢 ——Kubernetes 智能运维中枢系统》则凭借实用的创新设计与较强的落地能力拿下三等奖。此次获奖的五个项目,均实现了专业知识与技术创新的深度融合,是学校深化 “赛课融合、产创协同” 育人模式的生动实践,更是学子们创新精神与创业素养的集中体现。
与此同时,学校因组织有序、动员广泛、培育有力,被大赛组委会授予 “优秀组织奖”,这一荣誉不仅是对学校赛事组织工作的肯定,更是对学校长期以来重视创新创业教育、搭建实践平台的认可。
总结
此次在市第九届中华职业教育创新创业大赛中斩获佳绩,既是重庆工商学校创新创业教育成果的一次集中展示,也是学校推进教育教学改革的重要里程碑。荣誉的背后,是学校始终坚守职业教育初心、深耕育人沃土的不懈追求,是师生们凝心聚力、攻坚克难的共同努力。未来,学校将以此次获奖为新的起点,珍惜荣誉、再接再厉,进一步弘扬职业教育优良传统,持续深化创新创业教育改革,不断完善 “赛课融合、产创协同” 的育人机制,积极推动职普融通、产教融合,为学生搭建更广阔的创新实践平台。同时,学校将继续聚焦产业需求,优化专业布局,强化技能培养,着力培育更多具备创新精神、创业素养和过硬本领的高素质技能人才、能工巧匠,为推动新时代重庆职业教育高质量发展、服务区域经济社会进步贡献更大的智慧和力量,在创新创业教育的道路上续写新的辉煌。
择校咨询
留下你的信息,择校老师一对一指导你!